
For the Strategic Foresight course (sixth semester, Spring 2024), our class was split into teams and participated in a design jam centred on the idea of “ideating for the future of different industries”.
My team created a product that helps artists understand audience reception of their performances through facial recognition and artificial intelligence (AI).
Research
Ideation
Lo-fi Design
Presentation
Figma
Miro
Takwah Ahmad
Shavar Blackwood
Louis Lu
Sarah Park
Nikki Policarpio
Yeojin Yoo
Entertainment has always hinged on the artists’ reputation amongst people; with the prevalence of social media, it is more important than ever to make music performances memorable, positive and enjoyable for fans.
How can we use emerging technologies to help performers understand their audience’s reception of their performances in extensive detail?

Our group decided on the entertainment industry as our vertical - we all had a collective interest in different forms of media, and felt that there were many opportunities for exploration due to the pandemic and emerging technologies. We conducted a PESTLE analysis to understand the landscape of the industry.

Across the PESTLE factors, we felt like the music industry had the most relevancy. Along with our own personal and professional passions in music, we narrowed our choice to the music industry.
Each group member created three scenarios of what the future of the music industry would look like -- two plausible scenarios, and one “wild card" scenario. Here are my scenarios.
Many scenarios tackled the live music aspect of the music industry (i.e. im, so we continued to delve into this line of ideation.
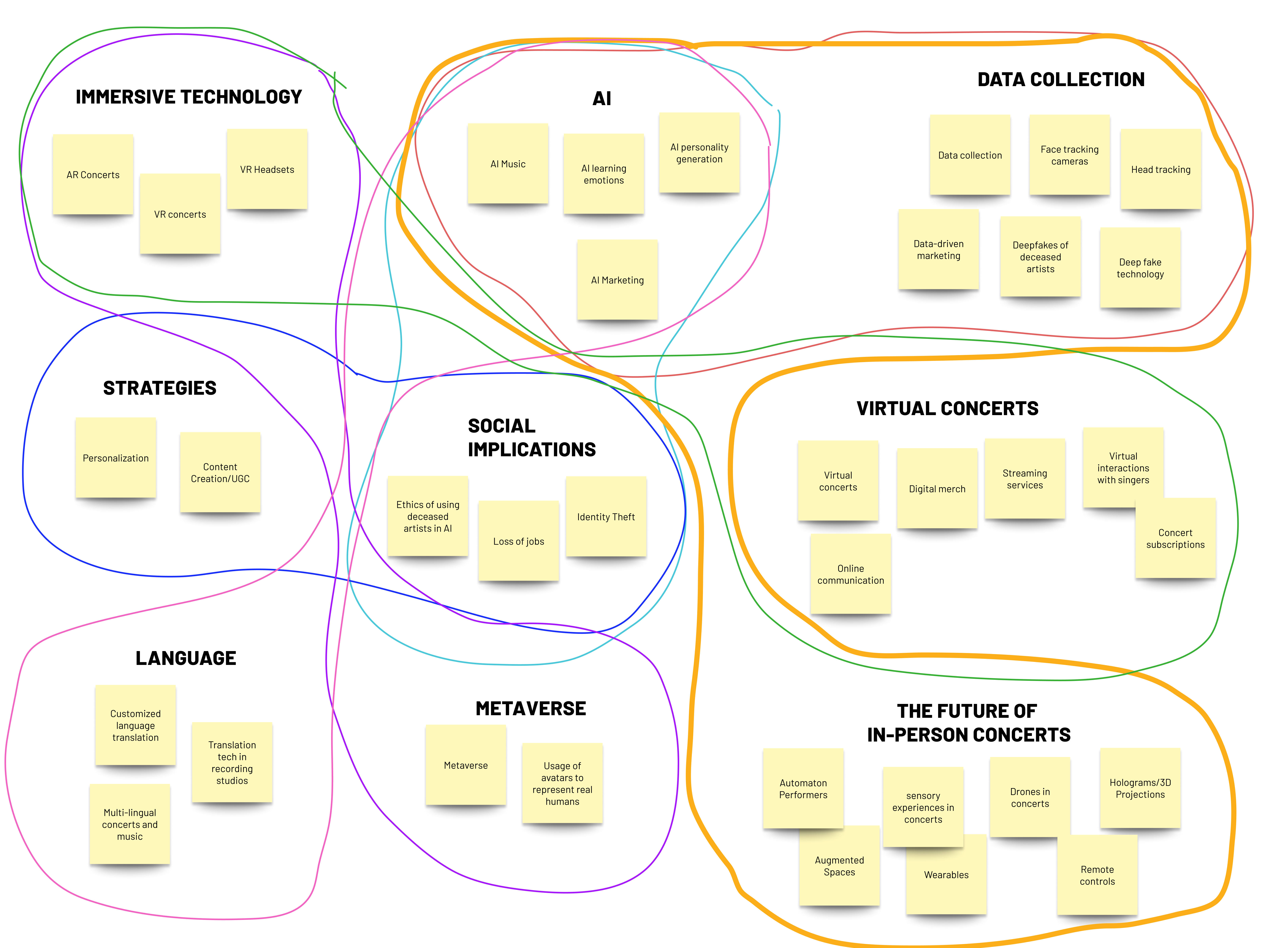
We looked at all of the scenarios we created and put down the different trends and concepts we tackled in each.

We then grouped them into wider categories called “clusters”, or groups that have overlapping themes. Afterwards, we thought about which categories could intersect with each other in the future, and grouped them together (visually, we displayed that through circling them).

We believed the most compelling intersection was the group consisting of AI, data collection and the future of in-person concerts; as a team, we were already envisioning a future where emerging technologies could bridge the gap between audiences and musical artists.
From there, we synthesized this cluster (AI, data collection and the future of in-person concerts) into concepts we’d like to explore, and plotted them on an axial chart. Our goal was to find an idea that had high benefit for users and a high feasibility with today's technology.

We needed to understand the needs, pain points and motivations of our target users, who were musical artists and their teams. We created a persona for Doja Cat, a popular performing artist.

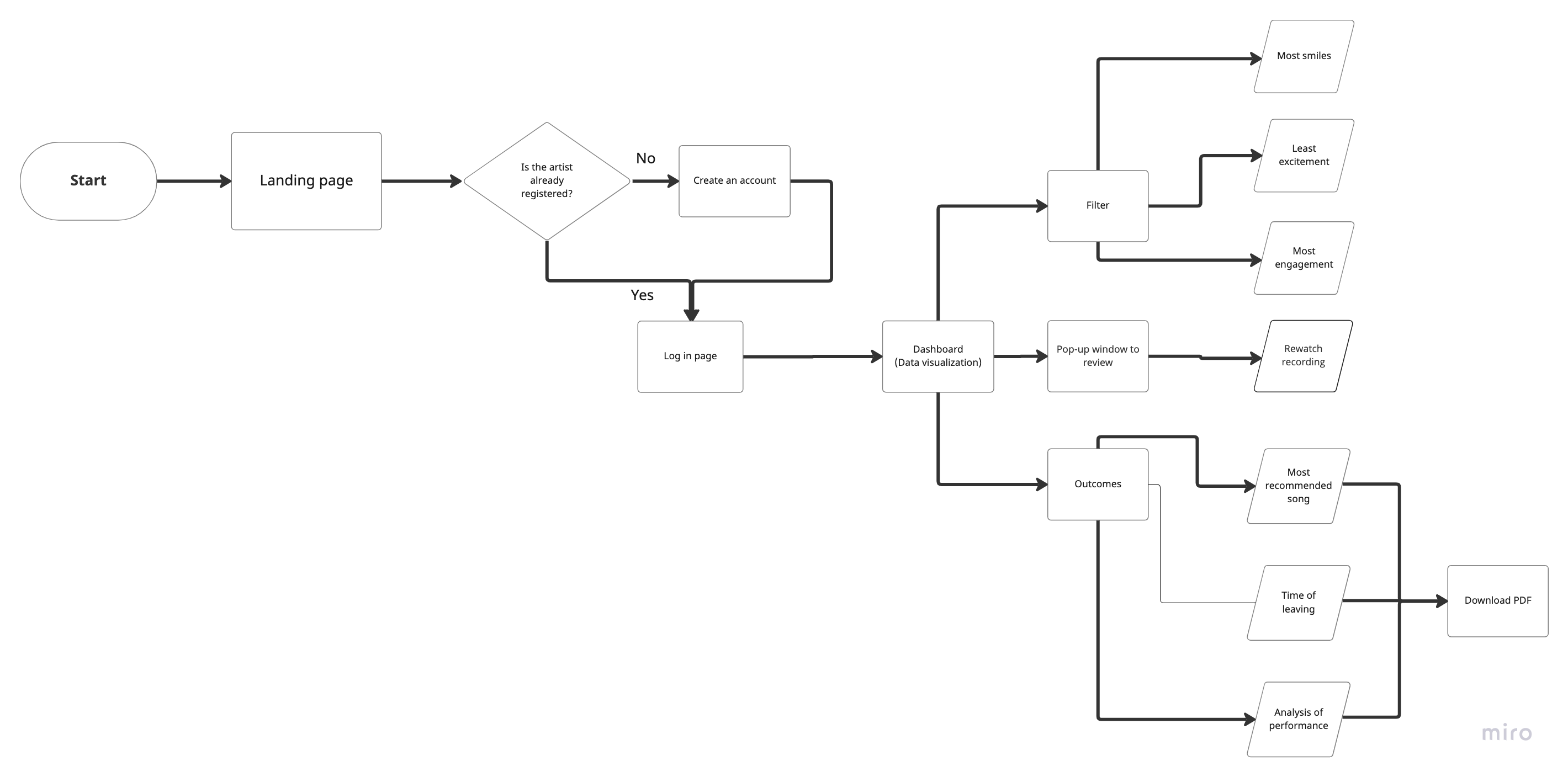
After we had solidified a concept, we sought to make it tangible. We knew we wanted a data visualizations and recommendations (outcomes), but we needed to balance the need to make the information extensive and useful, with the incomprehensibility that comes with overly-complicated designs.

We approached the design with quick and easy comprehensibility in mind. Artists and their teams often have packed schedules, especially around the times they’re touring/performing.
Users have two ways they can read performance analytics: through text or data visualizations
Accounts for user needs that deviate from the analytics, such as exporting files
Users who are unsure about the definitions of terms like "Audio engagement" can use the Glossary located on the left-hand side

Although our product lacks in deep exploration and detail, the goal of the assignment was to create a concept that reflected future trends and execute a prototype in a short time period, which we achieved. I believe that a tool like this would be really useful to musical artists, especially given our current culture in recording and scrutinizing their live performances. This would be a valuable tool in gauging audience reception.
I think we neglected thinking about the privacy concerns this software would raise; if FanSense is based on the assumption that everyone in the audience will be recorded, this could breach their right to anonymity. More research into how data can be collected whilst keeping people's’ privacy intact, and how consent can be obtained ethically, would be great benchmarks in further research.
More iteration would be needed for FanSense to become a viable product, but from a personal standpoint, this project was valuable to my team and I because it reinforced the value of design jams and similar, quick design sessions.